Measure Battery Capacity With Arduino
Measure Battery Capacity With Arduino. This means that my cells may have a slight bit higher storage capacity than indicated. The capacity and resistance are still displayed, but not the time.

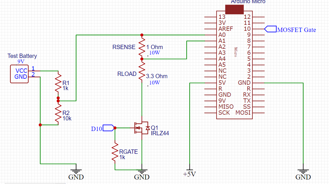
Therefore, never apply a voltage higher than 9v to the supply input, otherwise, you might damage the regulator chip. So what do i do if i need to measure the approx soc of a lets say 250mah flat pack lipo battery? Any mosfet capable of 2.5a constant current or better can be used, best to use one with the lowest rds on that you can.
In The End Everything Was Placed And Soldered On Pcb Board.
5) 2.2 resistor (1 watt) (this is important for your arduino not to burn!) this is easy project. Therefore, never apply a voltage higher than 9v to the supply input, otherwise, you might damage the regulator chip. So what do i do if i need to measure the approx soc of a lets say 250mah flat pack lipo battery?
To 0X27 For A 20 Chars And 4 Line Lcd // Definitions #Define State_Waiting 0 #Define State_Measuring 1 #Define State_Measuring_Ended 2 #Define Bat_Li 0 #Define Bat_Ni 1 #Define Bat_Unrec 2 #Define Bat_Li_Discharged 3.
The true measurement of a battery’s capacity is essential for many scenarios. This means that my cells may have a slight bit higher storage capacity than indicated. You need at least 22 bits of analog conversion, this is from analog devices web page:
Now Compare All The Brands Of The So Claimed ‘Long Lasting Batteries’.
To understand the schematic easily, i have drawn it on a perforated board also. Know what you are buying! State 7 occurs when the capacity check is complete and the cell is still in place.
You Know The Capacity (Ah Rating) Of Your Battery.
The adc converter will map input voltages between 0 and 5 volts into integer values. Attach your gizmo to the fully charged battery and measure the voltage as a function of time for typical gizmo usage, until the voltage drops to about 3.2 v. There are some constant values on the code.
You Can Build Your Own Battery Capacity Measuring Device.
7v to 9v (max) battery input: When your battery level is 0.9 volt, your soc value is %0 and your capacity is 0 mah. A good aa battery with a 100 ohm load gives roughly 1.4 volts.
Comments
Post a Comment